******英国·威廉希尔(WilliamHill)中文官网-Official Website
重要通知

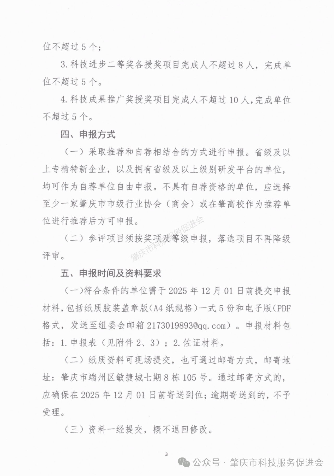
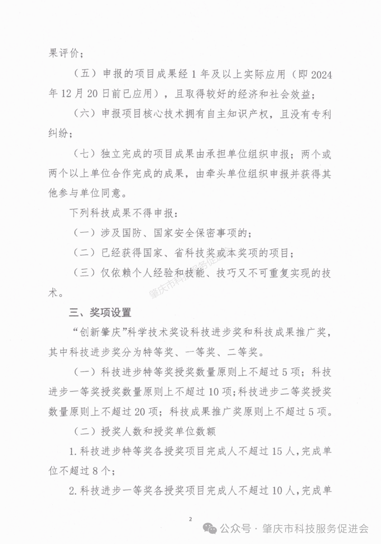
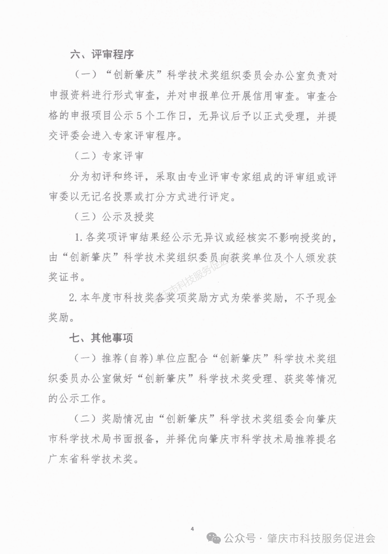
关于开展2025年度“创新肇庆”科学技术奖评选活动的通知

2025年10月28日 15:33  点击:[]

资料来源:肇庆市科技服务促进会

推送编辑:毛伟科

初审:林晓凤

复审:邱唯

终审:周友良

微信公众号:肇庆市创新创业中心

官网:/index.htm




上一条:【服务动态】“创新肇庆”科技奖申报指南来了!这场宣讲会干货满满 下一条:园区动态 | 持续灭蚊不松懈,筑牢基孔肯雅热防控屏障

关闭

版权所有 2011-2026 英国·威廉希尔(WilliamHill)中文官网-Official Website
联系地址:广东省肇庆市肇庆学院中巴软件大楼107、109室 邮编:526061 电话:0758-2776919 传真:0758-2776929 邮箱: