******英国·威廉希尔(WilliamHill)中文官网-Official Website
重要通知

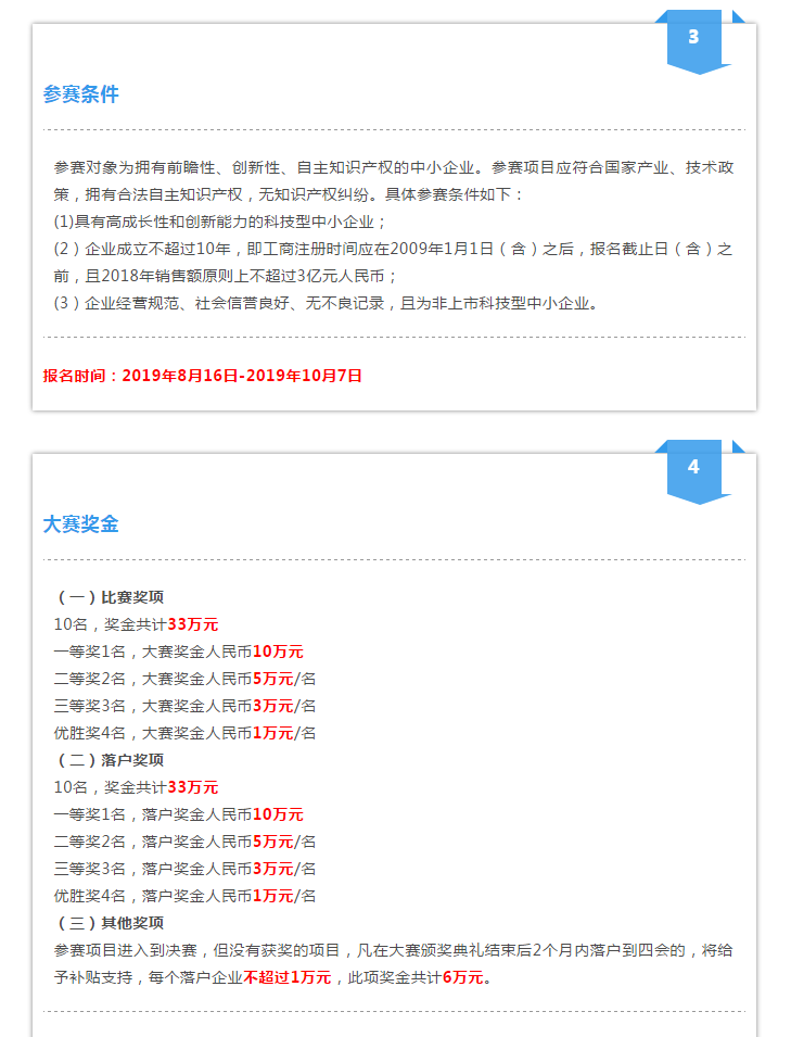
关于2019四会市粤港澳大湾区创业之星大赛报名通知

2019年09月20日 09:52  点击:[]

2019四会市粤港澳大湾区创业之星大赛

全面启动,火热来袭

快来报名参赛

也许你就是四会创业“star”

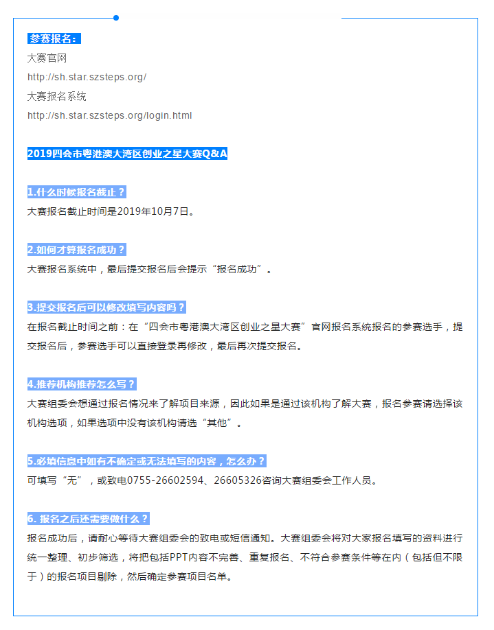
报名截止时间为10月7日

报名网址:http://sh.star.szsteps.org/login.html

 

 

上一条:国庆放假通知 下一条:广东出台多项政策加强港澳青年创新创业基地建设 提供交通补贴 探索通信费“同城化”

关闭

版权所有 2011-2026 英国·威廉希尔(WilliamHill)中文官网-Official Website
联系地址:广东省肇庆市肇庆学院中巴软件大楼107、109室 邮编:526061 电话:0758-2776919 传真:0758-2776929 邮箱: